
搜索专业人员
推荐专业人员:
2025-12-26
破产程序中股东垫付款的法律定性与阶梯式处置规则研究

荣获2025年度台州市律师行业优秀论文三等奖
汇编入第十六届中国破产法论坛文集第四册
摘 要:在企业破产常态化与股东垫资行为日益普遍的背景下,该行为法律属性的模糊性及其在破产程序中的处置困境引发广泛争议。现行《公司法》《企业破产法》等民商部门法对股东垫付款的法律性质(股权抑或债权)缺乏清晰界定,导致实务中双重困境:其一,股东垫资行为在“补充出资”与“实质借贷”间的定性边界不清;其二,基于股东与债权人双重身份的竞合,破产管理人对垫付款的处理规则(冲抵注册资本抑或按债权依法清偿)存在重大分歧。上述核心冲突集中体现为“股东出资义务”与“债权人平等受偿原则”的张力。针对理论与实务的双重困境,本文旨在厘清股东垫资行为的法律属性,并基于《企业破产法》及相关司法解释,系统构建破产程序中股东垫付款的差异化处置规则,为司法实践确立明晰的审查标准,并为完善破产债权确认制度提供理论支撑与规则完善路径。
关键词:股东垫付款;法律定性;阶梯式处置;破产法衔接
引 言
伴随全球经济波动加剧与国内产业结构深度调整,企业破产呈现常态化趋势。最高人民法院工作报告显示,2024年全国法院审结破产案件3万余件,同比增幅达6.5%。在此背景下,股东垫付款作为破产程序中极具争议的财产类型,其法律属性的界定与处置规则的构建,日益成为理论研讨与司法实践的核心议题。
现实观察表明,为维持企业经营或规避即时破产风险,股东以垫付资金形式介入公司运营的情形极为普遍。此类行为在特定情境下确能体现股东与公司的利益绑定,为公司纾困提供短期流动性支持。然而,公司由股东出资设立,股东与公司之间存在债权投资关系,因此股东相较于外部债权人天然享有信息优势与公司控制权,实践中不乏股东借垫资之名行规避法定义务或损害债权人利益的现实风险1。股东垫资由此展现出显著的“双刃剑”特性——兼具潜在的纾困价值与不容忽视的道德风险。
聚焦破产司法实践,股东垫付款的处理面临双重结构性困境:其一,法律定性模糊。垫资行为究属股东对未缴出资的补充(股权性质),抑或构成公司与股东间的借贷关系(债权性质)?不同法院及破产管理人对此认定不一,裁判说理分歧显著。其二,处置规则缺位。现行《企业破产法》及相关司法解释对股东垫付款在破产清偿顺位中的处理缺乏清晰、统一的规则,难以有效平衡破产企业财产最大化、外部债权人公平受偿与股东正当权益保护这三重目标。此双重困境不仅严重冲击破产程序的公正性与效率,损害司法公信力,更在深层次上制约着我国破产法治的成熟与完善。
因此,系统厘清股东垫资行为的法律属性,并据此构建科学、公平、可操作的破产处置规则,已成为破解当前实践难题、提升破产法治效能的迫切需求。本文即致力于此关键问题的深入探究。
一、股东垫资行为概述
(一)追根溯源:垫资行为的成因探析
股东垫资行为,系指公司股东基于特定目的为公司垫付资金之法律行为。该行为的产生与勃兴,实为市场经济活动与现行法律制度互动的结果,既根植于企业经营发展的现实困境,亦与法律规则的模糊性与包容性空间密不可分。
1. 现实动因:生存压力与治理缺陷的驱动
在全球经济增速趋缓与注册资本认缴制深化改革的背景下,企业普遍面临严峻的流动性压力。尤其对于中小微企业而言,因信用不良或抵押物不足等问题限制,难以通过银行贷款等传统渠道获得资金2,加之我国法律并未禁止股东与公司交易。在此情境下,股东垫资往往成为维系企业存续的关键性融资补充手段。
股东替企业垫付款项,从经济形式上并无不妥。相较于出资,股东作为债权人所承受的风险更小,只要公司仍保有债务清偿能力,利息的收益就是稳定的,股东垫付款不在公司资本制度的通常管制范围内,可绕开繁琐的增资、减资程序。更为安全的是,即便公司进入了破产程序,债权人仍可按债权比例参加分配。因此垫资行为反而对股东更有吸引力。
此外,部分企业存在治理结构松散、财务边界不清等问题。某些股东利用其控制地位,通过“垫资”与“抽逃出资”交替进行的策略性操作,意图规避法定出资义务,甚或谋求不当利益输送,致使垫资行为偏离其纾困初衷。
2. 制度诱因:法律规则的弹性空间
2013年《中华人民共和国公司法》(以下简称《公司法》)确立的有限责任公司注册资本全面认缴制,赋予了股东宽泛的出资期限自治权。2024年新《公司法》虽增设了五年认缴期限限制,但仍未对股东在实缴义务履行完毕前向公司提供额外资金的行为(即垫资)的性质与限制作出明确规定。这种制度弹性客观上促成了“未届期认缴资本”与“已形成股东债权”并存的矛盾格局。
现行《中华人民共和国企业破产法》(以下简称《企业破产法》)对股东债权(尤其是垫资形成的债权)的认定标准与清偿顺位缺乏清晰界定。司法实务中,对股东垫付款的定性呈现高度分歧,或将其视为“实缴出资”(补充资本),或认定为“普通破产债权”,或纳入“劣后债权”范畴。更有甚者,在破产重整程序中,股东常援引“共益债务”规则主张其于重整期间垫付的资金享有优先受偿权。此类定性混乱与规则缺位,为破产管理人对股东垫付款的审查甄别与公平处置制造了显著障碍,并成为实践争议频发的根源。
(二)擘肌分理:股东垫资行为的多维透视
股东垫资行为呈现出鲜明的复杂性、复合性与争议性特征,深刻反映了其内在张力与制度困境。
第一,股东垫资具有目的复杂性。股东垫资行为常受“利他救助”与“自利博弈”的双重动机驱动。一方面,其可视为股东挽救企业的紧急融资工具,体现了股东承担风险、缓解企业流动性危机的救助意图。另一方面,基于股东身份的特殊性,股东相较于外部债权人具有知悉公司实际经营情况的便利条件,亦有利用股东身份和控制权实施出资不实行为、不正当交易行为的便利条件,将垫资行为异化为风险转嫁机制,进而损害公司和其他债权人的合法权益。
第二,股东垫资具有性质复合性。法律与实务的复杂性导致股东垫付款性质难以清晰界定。形式上,垫资可能依托借款协议、买卖合同等债权凭证,但实践中大量存在无书面凭证的口头约定。这使得垫资行为天然兼具股权性出资补充与债权性资金融通的双重特征,属性边界高度模糊。加之股东对公司决策经营的控制权,若伴随资金混同使用或财务记录缺失,法院或管理人将难以准确推断股东的真实意图,对垫资的用途指向与期限设定亦难以认定。
第三,股东垫资具有处置争议性。股东垫资在破产程序中的处置争议,根源在于股东兼具出资人与债权人的双重身份,本质是鼓励企业灵活融资的市场经济效率价值与破产制度保护债权人公平受偿的秩序价值之间的深刻冲突。具体表现为清偿顺位认定的巨大分歧:其款项可能跨越共益债务、普通破产债权与劣后债权多个层级。
基于风险与利益匹配、权利和义务对等原则,股东作为公司内部控制者,相较于外部债权人对公司的真实经营情况有更多的了解,其垫资行为也许掺杂对公司破产风险的预判,若允许其与外部债权人平等受偿,本应由股东承担的投资风险将转嫁给外部债权人,违背公平原则。反之,基于契约自由和破产法公平受偿原则,股东资金注入形式若符合债权债务合同要件,则股东债权在破产分配中的清偿顺位不应因主体身份不同而产生差异,股东债权的劣后可能会抑制股东对困境企业的救助意愿,加速企业危机,反而损害债权人整体利益。
由此可见,股东垫资行为是企业融资需求、股东利益博弈与制度环境交互作用的复杂产物,兼具填补融资缺口、助力企业存续的正当功能与规避义务、侵害债权人权益的异化风险。其多维特征的复杂交织,叠加现行法律规则的模糊性,决定了在破产程序中,必须通过立法规则的明晰化与司法裁量标准的精细化,方能构建科学、公平的股东垫付款性质认定与处置规则体系。
二、股东垫资行为现状分析
(一)定性困境:法律规则滞后与审查标准缺失
股东垫付款及垫资行为作为实务中涌现的概念,现行《公司法》《民法典》等法律并未对其内涵与法律性质作出直接界定。法律框架的模糊与滞后导致实践困局。《公司法》第五十三条虽明确规定禁止股东抽逃出资3,然而对“抽逃出资”的构成要件未臻明确,实践中易将股东垫资行为不当扩大解释为抽逃出资。
《中华人民共和国民法典》(以下简称《民法典》)第一百四十六条明确了“实质重于形式”的审查原则,但其适用仍存在弹性空间4。针对法律规则的局限与滞后性,学界围绕股东垫资行为的法律定性及审查标准展开多维理论探索,基于不同角度提出了多种理论。
其一,动态关系理论,根据公司发展阶段差异化认定垫资性质,强调在公司资本显著不足或濒临破产时,“消除过高的风险激励,保护公司与外部债权人”5,股东对公司仍承担法定出资义务,股东垫资并不当然视作债权,该理论为2019年的《全国法院民商事审判工作会议纪要》(以下简称《九民纪要》)第十二条的司法适用提供了学理支撑;其二,分层识别理论,主张表层放宽股东出资形式限制,里层需通过严格程序保障资本真实,股东垫付款若未履行股东会决议、工商登记等程序,不能直接视为出资,否则可能损害公司债权人的信赖利益6;其三,双重属性理论,该理论突破传统“非债即股”的二元思维,提出股东垫付款兼具债权与股权特征,主张按出资瑕疵比例确定债权劣后程度,为破解“全有或全无”困境提供了新思路。
学界的理论纷争映射于司法实践,表现为审查标准不统一与“同案不同判”的突出困境。
例如,在原告应某与被告仙居A公司及第三人顾某等民间借贷纠纷一案中7,原告作为股东认缴出资20万元,占10%股份,在A公司经营期间,原告听从被告及第三人的指示陆续为被告垫付各种款项 50余万元,起诉按借款关系要求被告返还并支付利息。法院查明,原告等股东通过微信工作群报备垫付款项,原告曾在群中提及投资款,且其之前起诉股东知情权纠纷时也称向公司投资超50万元,法院以此认定案涉全部垫付款属投资款。然而在长沙思某公司与袁某民间借贷纠纷一案中8,案外人周某为解决经营资金问题为公司垫资,未明确约定转账金额和性质,扣除作为股东认缴的出资外,剩余债权周某转让给袁某,袁某起诉要求思某公司偿还借款本金及利息。思某公司抗辩称与周某无借贷合意,案涉款项为追加投资款。法院审理后认为本案未形成具体、一致的增资协议,更没有办理增资手续,认定案涉垫付款为借款。
上述两案案情相似(股东为公司垫资且无明确书面约定),却因法院对股东“真实意思表示”的审查侧重(仙居案侧重内部沟通与自认行为,长沙案侧重外部形式要件)及对公司发展阶段等因素考量差异,导致法律定性结果截然相反。这深刻揭示了股东垫付款性质认定在司法实践中的高度复杂性与不确定性根源。
(二)规则争议:清偿顺位认定标准缺失
股东垫付款在破产程序中的处置规则,因现行立法模糊而聚讼纷纭,核心争议集中于超出出资部分的性质认定与股东债权清偿顺位两大问题。
1.股东出资的处置规则不一
《企业破产法》第三十五条规定了破产程序中股东出资义务加速到期9,但实务中垫付款超过股东应缴出资时,超出部分的处置规则易生分歧。例如在江门市江建建筑有限公司与江门市金华物业投资管理有限公司、江门市金华投资有限公司执行异议之诉再审一案中10,最高人民法院认为股东实际投资大于认缴出资形成的资本溢价,性质上属于公司的资本公积金,不构成股东对公司的借款。资本公积金属于公司的后备资金,股东可以按出资比例向公司主张所有者权益,但股东出资后不能抽回。然而在前文提及的长沙思某公司与袁某民间借贷纠纷一案中,案涉垫付款在扣除股东认缴出资外,法院认定超出部分为借款,袁某依法享有债权。
2.股东债权的处置规则模糊
《企业破产法》第一百一十三条虽规定了破产债权清偿顺位,却未对股东债权(尤其垫资形成者)作出特殊安排。11立法缺失催生了三种主要学理观点。其一,“普通债权说”,股东垫资若符合债权构成要件,应与外部普通债权平等受偿。该观点以契约自由为基础,强调股东作为债权人的合法权益不应因身份而区别对待。其二,“劣后债权说”,王欣新教授将“劣后债权”定义为:在破产清偿顺序上排列于普通债权之后的债权,主张股东债权应劣后于普通债权受偿12,理由是股东兼具投资者与债权人双重身份,享有公司控制权和信息优势,若允许其与外部债权人平等受偿,可能导致风险转嫁。这一观点在《九民纪要》第 一百一十六条关于 “关联企业成员的债权劣后于外部债权” 的规定中得到部分体现。其三,“区分对待说”,主张摒弃“一刀切”模式,应综合考量垫资目的、性质、是否损害债权人利益来分层确定股东债权的清偿顺位。如学者朱慈蕴认为应根据控股股东是否有不公平行为,来决定股东债权是否应劣后于其他债权人受偿13。
学理争议直接映射为司法裁判的严重分歧。各级法院在缺乏统一规则下,对股东债权是否劣后、劣后要件及法律后果等关键问题,均依赖自由裁量权作出迥异判决。例如在黄某1诉黄某2等人执行分配方案异议之诉中,外部债权人黄某1主张公司股东黄某2等人滥用股东权利,侵占公司资产转让款,导致公司债务未清偿,认为股东债权应劣后于非股东债权受偿。一审法院认为基于有限责任原则,股东履行了出资义务后,其对公司的债权应当作为普通债权而进行清偿14。而二审法院则认为股东虽然履行了出资义务,但是当其债权存在股东滥用公司法人人格和有限原则之可能或现实时,股东债权应当劣后于外部债权清偿15。
三、股东垫资行为审查完善路径
(一)体系构建:明确股东垫资分层定性标准
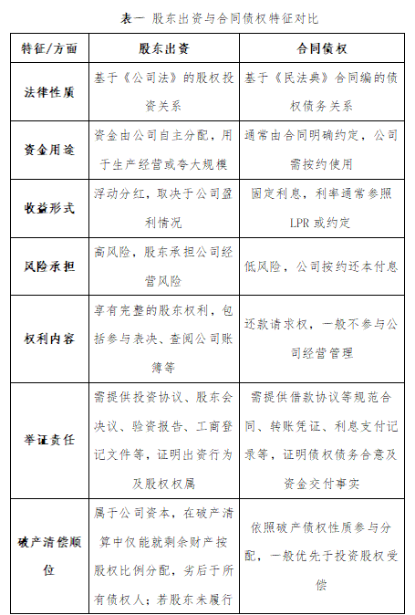
实务中难以准确区分股东垫资的法律属性,然而股东出资与合同债权作为不同权利形式,事实上存在诸多差异16,详见下表。


针对股东垫付款性质认定审查标准不一的现实困境,在审查时不能因为股债杂糅的形式本身而否定其效力,或强行将其归入股和债17,需构建动态分层审查体系,综合考量公司阶段、资金用途、协议形式等要素。
1.形式要件审查层
首先对垫资行为的形式合法性进行初步审查,重点关注以下要素:
关注书面协议完整性。是否签订规范的合同,合同条款中应明确约定金额、期限、利率、还款方式及担保等。若仅为口头约定或约定条款模糊,审查时需结合其他证据进行综合判断。
注重财务记载规范性。公司财务账簿是否将股东垫付款明确记载为“短期借款”“长期借款”或“其他应付款”,是否与股东出资款区分列账。若资金混同记为“资本公积”或“实收资本科目”,可能影响对债权性质的认定。
着眼程序合规性。审查公司股东工商登记及出资验资情况,若股东垫付款超过认缴或实缴出资金额,不宜直接认定为增资,而应结合股东会表决情况及工商变更登记情况进行定性。
2.实质要件审查层
在形式审查的基础上,继续深入探究垫资行为的真实目的和实质属性:
明确资金用途与公司经营相关性。股东垫付资金的目的是否用于公司正常生产经营活动,如购买原材料、支付职工工资等;若资金被用于股东个人消费或关联方交易,抽逃出资或关联交易非公允的可能性较大,此时股东所谓垫付款并非公司实际所用,也不存在对公司享有“合同债权”亦或是“投资股权”的可能。
查明股东出资义务履行情况。若股东存在未履行或未全面履行出资义务的情形,其垫资可能被推定为“补充出资”,尤其是在公司设立初期或资本显著不足时的股东垫付款。
留意公司财务状况与垫资时点。在公司濒临破产或资不抵债时,股东注入资金的行为更易被质疑为“风险转嫁”,此时应从严审查其真实意图,除非有充分证据证明为正常合同债权,否则倾向于认定为股东出资性质。
3. 利益平衡审查层
破产管理人及法院在审查股东垫付款的法律属性时应综合考量股东、公司及外部债权人的利益平衡:
重视外部债权人信赖利益保护。外部债权人往往基于对公司正常财务状况和信用水平的合理信赖开展交易,不应为股东的不当行为承担债权无法足额实现的风险。因此若股东与公司恶意串通,利用虚假交易、虚构债权等手段实施抽逃出资、逃避债务等非法行为的,基于外部债权人信赖利益保护及公平原则,垫付款应认定为股东出资或返还公司。
坚持股东权利与义务对等原则。股东作为公司控制者,深度知悉与掌控公司经营决策、财务状况,一旦通过垫资行为谋求超出普通债权人的特殊利益,诸如获取显著高于市场合理水平的超额利息或约定债权优先受偿,将打破公司债权债务关系的公平平衡,损害其他债权人的利益。此类股东垫付款应否定其债权属性,不作为破产债权清偿。
(二)规则厘清:优化股东垫资阶梯式处置规则
1. 股东出资类垫资的差异化处置
股东垫付款被认定为出资后,其处置规则不能一概而论,需依据股东实际出资情况,结合公司法、破产法的相关规定,进行差异化、精细化的分析与判定。垫付款金额与股东已出资金额的不同对比情况,将直接影响公司破产财产的构成、股东的责任范围以及全体债权人的受偿权益,因此需审慎明确处置规则,以保障破产程序的公平公正与顺利推进。
(1)垫付款金额未覆盖股东应缴出资
股东在公司走入破产程序后未完全履行出资义务的,需补足剩余未缴足部分,以充实企业破产财产。此时,股东已缴纳的垫付款与后续破产管理人追缴的出资将共同构成其在破产程序中的出资履行部分,作为公司资产的一部分,参与对全体债权人的公平清偿。
(2)垫付款金额覆盖股东应缴出资
股东的出资义务是明确且有限的,在扣缴股东应缴出资的份额后,超出部分的垫付款性质,破产管理人及法院在认定时应依据具体情形具体分析。若有明确证据如形成具体明确的增资协议、办理规范的增资手续、达成书面的股东会决议等表明垫付款超出部分为股东出资,应纳入公司资产参与分配。若无明确证据,超出部分垫付款一般被视为股东对公司的债权,股东应按照破产流程进行债权申报,破产管理人依法审查并确认其受偿顺序。
2. 股东债权类垫资的分层处置规则
股东债权作为破产债权的类型之一,与普通债权一样具有清偿的请求权基础和必要性。然而外部债权人与股东债权人在身份、地位与利益等方面存在天然的差别,将二者一概位于同一顺序清偿会加剧股东与债权人的矛盾,明显偏离实质公平的要求。法律是具有滞后性的,其不能满足新的市场环境、新的经济形态、新的生产力的发展,我国目前采用的优先债权、普通债权的清偿制度已有局限。
基于股东债权的复杂性及利益平衡的需要,应突破现行破产法单一清偿顺序的局限,构建“区分类型、分层劣后”的阶梯式处置规则,实现公平与效率的统一。
(1)优先清偿情形
在下列特殊情形中,股东债权可优先于普通债权受偿。
共益债务型垫资:若股东垫资是为维持公司继续营业而支付的必要费用,如支付破产申请受理后的职工工资、社会保险费用等,符合《企业破产法》第四十二条关于共益债务规定的,可作为共益债务优先清偿。例如,在公司重整期间,股东为维持生产经营垫付的原材料采购款,一般可认定为共益债务在破产分配中优先受偿。
(2)普通债权清偿情形
符合以下条件的股东垫付款,可认定为普通债权,与外部普通债权同一顺序按比例受偿。
经营性垫资且程序合规:垫资行为发生在公司正常经营期间,用于公司日常经营活动,签订规范合同并履行必要决策程序,股东已完全履行出资义务,且不存在利用控制地位损害公司及其他债权人利益的情形。
公平合理型垫资:股东垫付款利率未超过同期银行贷款利率的合理范围,还款期限及条件公平合理,未约定股东债权优先于外部债权受偿的特殊条款,且资金流向清晰、未与股东个人财产混同。
善意第三人担保型垫资:股东以个人财产为公司债务提供担保并承担担保责任后形成的债权,若该担保行为经股东会决议且未损害公司及其他债权人利益,可参照《民法典》担保制度相关规定,作为普通债权受偿。
正当关联交易型垫资:关联交易,是指公司与其关联人之间发生的一切转移资源或义务的法律行为,且不以收取价款为必须。我国《公司法》采用了“程序审查+实体审查”的模式来判断关联交易的正当性,程序上以董事、监事和高级管理人员的忠实义务为核心,禁止关联主体违反法律法规或公司章程规定,滥用股东地位或关联关系损害公司及其利益相关者的利益。实体上审查:股东、董事等关联人从事的交易行为是否符合法律、行政法规和公司章程的规定;是否构成“滥用股东地位”;关联交易是否对公司构成了“客观损害”。对于股东实施关联交易,其行为符合法律法规和公司章程规定,不构成滥用股东地位对公司造成客观、实质损害的,该股东债权在破产程序中可适用普通清偿。
(3)劣后清偿情形
破产劣后债权是指在普通债权人以及债权清偿顺位在其之前的优先权人的债权主张获得全部满足后,破产财产仍有剩余之时才能拥有受偿机会的债权类型。其与普通债权都属于广义的破产债权18,区分二者有利于保障破产债权清偿的公平性。存在以下情形之一的股东债权,应劣后于普通债权受偿。
资本性垫资或出资瑕疵型垫资:在公司设立初期或资本显著不足时的垫资,且股东存在未履行或未全面履行出资义务情形,该垫付款可能被认定为“资本性投入”,其清偿应劣后于普通债权。
危机时期投机性垫资:在公司濒临破产或资不抵债后,股东为获取优先受偿地位而注入的资金,尤其是未约定利息或约定低息的垫付款,可能被推定为“投机性注资”,其债权应劣后清偿。
结 语
在全球企业破产浪潮持续涌动的背景下,股东垫付款的法律属性界定与处置规则构建,已成为关乎破产法治效能的核心命题。本文通过解构股东垫资行为的理论争议与实务困境,揭示其根本症结在于:阶段性特征(企业生存周期差异)与制度性模糊(股债界分标准缺失)交织下,股东、公司与债权人三方利益的深层冲突。
现行《企业破产法》对股东垫付款处置未做细致规定,导致司法实践陷入“同案异判”的系统性困局。对此,本文提出构建“形式-实质-利益”分层审查标准,精准识别垫资行为的法律属性;以及确立“优先-普通-劣后”阶梯式清偿规则,实现破产财产分配的实质公平的双重破解路径。股东垫付款的规范处置,既是检验破产程序公平性与效率性的试金石,更是优化市场资源配置、营造法治化营商环境的关键环节。未来亟需在《企业破产法》修订中吸纳阶梯式规则,并通过最高人民法院指导性案例细化审查要件,为构建“鼓励正当救助、遏制投机套利”的股东垫资制度提供系统性保障。随着2024年《公司法》确立五年认缴期限,股东垫资纠纷将呈现新样态。理论界与实务界应协同深化“认缴制改革与破产程序衔接”研究,推动中国破产法治从规则完善走向价值实现。
注释:
1.李建伟:《公司法学》,人民大学出版社2011年版,第203页。
2.王枫:《对股东债权受偿顺位的反思——以公司法人不能清偿到期债务为背景》,《福建论坛人文社会科学版》2015年第4期,第16页。
3.《公司法》第五十三条:“公司成立后,股东不得抽逃出资。”
4.《民法典》第一百四十六条:“行为人与相对人以虚假的意思表示实施的民事法律行为无效。以虚假的意思表示隐藏的民事法律行为的效力,依照有关法律规定处理。”
5.余佳楠:《公司资本不足下的股东贷款及其规制》,《法治研究》2019年第2期。
6.刘俊海:《中国加入世贸组织后公司法的修改前瞻》,《中国法学》2002年第6期,第44-56页。
7.详见浙江省仙居县人民法院(2025)浙1024民初862号民事判决书。
8.详见湖南省长沙市中级人民法院(2024)湘01民终8965号民事判决书。
9.《企业破产法》第三十五条:“人民法院受理破产申请后,债务人的出资人尚未完全履行出资义务的,管理人应当要求该出资人缴纳所认缴的出资,而不受出资期限的限制。”
10.详见最高人民法院(2013)民提字第226号民事判决书。
11.《企业破产法》第一百一十三条:“破产财产在优先清偿破产费用和共益债务后,依照下列顺序清偿:(一)破产人所欠职工的工资和医疗、伤残补助、抚恤费用,所欠的应当划入职工个人账户的基本养老保险、基本医疗保险费用,以及法律、行政法规规定应当支付给职工的补偿金;(二)破产人欠缴的除前项规定以外的社会保险费用和破产人所欠税款;(三)普通破产债权。破产财产不足以清偿同一顺序的清偿要求的,按照比例分配。破产企业的董事、监事和高级管理人员的工资按照该企业职工的平均工资计算。”
12.王欣新:《论破产程序中劣后债权的清偿》,人民法院报2018年第7期。
13.朱蕴慈:《公司法人格否认法理在母子公司中的运用》,《法律科学》1998年第5期,第40-46页。
14.详见江苏省涟水县人民法院(2017)苏0826民初1261号民事判决书。
15.详见淮安市中级人民法院(2017)苏08民终2950号民事判决书。
16.陈胜:《股东债权劣后清偿之规范路径》,中南财经政法大学硕士论文,2021年5月。
17.许德风:《公司融资语境下股与债的界线》,《法学研究》2019年第2期,第77-97页。
18.陈剑平:《商法学》,上海大学出版社2003年版,第234页。
扫描二维码添加企业微信